| 일 | 월 | 화 | 수 | 목 | 금 | 토 |
|---|---|---|---|---|---|---|
| 1 | 2 | 3 | 4 | 5 | 6 | 7 |
| 8 | 9 | 10 | 11 | 12 | 13 | 14 |
| 15 | 16 | 17 | 18 | 19 | 20 | 21 |
| 22 | 23 | 24 | 25 | 26 | 27 | 28 |
- OS
- 회귀
- instaloader
- python3
- programmers
- 파이썬
- gan
- 국민대학교
- Python
- Regression
- 스택
- 운영체제
- machine learning
- 정렬
- LSTM
- 프로그래머스
- SQL
- Seq2Seq
- googleapiclient
- PANDAS
- Heap
- 국민대
- C++
- 데이터베이스
- Stack
- db
- GIT
- 재귀
- kmu
- 머신 러닝
- Today
- Total
정리 노트
병합 정렬(Merge Sort) 본문
이 글은 Divide & Conquer(분할 정복 기법)을 알고 계신다는 가정 하에 작성되었습니다. 분할 정복에 대한 글은 제가 저번에 쓴 글을 참고하셔도 됩니다. 2022.10.17 - [개념 정리/알고리즘] - 분할 정복 기법(Divide & Conquer)
병합 정렬(Merge Sort)
병합 정렬을 하는 과정을 분할 정복 기법을 사용해서 설명할 수 있습니다.
- 전체 배열을 반씩 나눕니다(Divide). 이 과정은 재귀적으로 진행됩니다.
- 반씩 나눈 배열들을 정렬합니다(Conquer).
- 정렬한 배열들을 다시 하나로 합칩니다(Combine).
여기서의 base case는 배열의 길이가 1인 경우입니다. 배열의 길이가 1이면 이 자체로 정렬이 되어있기 때문에 배열의 길이가 1이면 반씩 나누는 것을 그만둡니다.
정렬 과정
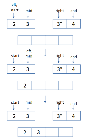
길이가 4인 정수형 배열 {3, 2, 3, 4}를 정렬해봅시다. 정렬의 과정을 좀 더 잘 보이게 하기 위해 하나의 3에 '*' 표시를 했습니다.
먼저 배열을 반씩 계속 나눠갈 것입니다. 나눠진 배열의 길이가 1이면 나누는 작업을 종료합니다.

절반씩 나누는 과정을 C++ 코드로 작성하면 아래와 같습니다.
void mergeSort(int* numArray, int start, int end)
{
// start: 배열의 시작 인덱스, end: 배열의 끝 인덱스
if (start < end)
{
int mid = (start + end) / 2;
mergeSort(numArray, start, mid); // 왼쪽 절반
mergeSort(numArray, mid + 1, end); // 오른쪽 절반
// 이 이후로는 merge 과정 진행
}
}
그 후로 나눠진 배열들을 정렬시키면서 합칩니다.
(2022.10.23 일요일 그림 삭제)
병합 정렬에서 핵심 연산이 진행되는 구간이 위의 그림에서 Merge라고 표현한 부분입니다. 두 배열의 원소들을 하나씩 비교하면서 작은 값부터 정렬합니다. 이를 그림으로 그려보면 아래와 같습니다.


left와 right을 움직이면서 각각 가리키는 값끼리의 비교 연산을 진행합니다. 비교 결과를 원래 배열에 반영해줍니다. 이 과정을 C++ 코드로 작성하면 아래와 같습니다.
// 위의 코드 블럭에서 이어서
int tmp[_MAX_LENGTH_] = {0}; // 여기서 _MAX_LENGTH_를 4라고 가정
for (int i = start; i <= end; i++) { tmp[i] = *(numArray + i); }
int leftPtr, rightPtr, originPtr; // originPtr: 원래 배열에다 갱신할 위치
leftPtr = originPtr = start;
rightPtr = mid + 1;
while (leftPtr <= mid && rightPtr <= end)
{
if (tmp[leftPtr] < tmp[rightPtr]) { numArray[originPtr++] = tmp[leftPtr++]; }
else { numArray[originPtr++] = tmp[rightPtr++]; }
}
while (leftPtr <= mid) { numArray[originPtr++] = tmp[leftPtr++]; }
while (rightPtr <= end) { numArray[originPtr++] = tmp[rightPtr++]; }
따라서 병합 정렬의 전체 코드는 아래와 같습니다.
void mergeSort(int* numArray, int start, int end)
{
if (start < end)
{
int mid = (start + end) / 2;
mergeSort(numArray, start, mid);
mergeSort(numArray, mid + 1, end);
int tmp[_MAX_LENGTH_] = {0};
for (int i = start; i <= end; i++) { tmp[i] = *(numArray + i); }
int leftPtr, rightPtr, originPtr;
leftPtr = originPtr = start;
rightPtr = mid + 1;
while (leftPtr <= mid && rightPtr <= end)
{
// if문의 비교가 basic operation
if (tmp[leftPtr] < tmp[rightPtr]) { numArray[originPtr++] = tmp[leftPtr++]; }
else { numArray[originPtr++] = tmp[rightPtr++]; }
}
while (leftPtr <= mid) { numArray[originPtr++] = tmp[leftPtr++]; }
while (rightPtr <= end) { numArray[originPtr++] = tmp[rightPtr++]; }
}
이번에는 그동안 적어왔던 다른 정렬 방법들과 다르게 tmp 배열을 함수 내에서 사용합니다. tmp 배열의 길이는 정렬할 배열의 원소의 수에 따라 달라질 것입니다. 따라서 이 알고리즘의 메모리 복잡도는 O(n)이라고 할 수 있습니다. 정렬 과정 중 배열의 원소들을 tmp에 옮기는 과정이 존재하므로 In-place가 아닌 알고리즘이고, 위의 예시에서와 같이 같은 숫자가 정렬 후 순서가 보장되므로 stable 한 알고리즘입니다.
병합 정렬의 시간 복잡도
이번에는 시간 복잡도를 점화식을 풀어서 찾아보겠습니다.
Basic operation을 원소들의 크기를 비교하는 비교 연산이라고 할 때 길이가 n인 배열에서 실행된 basic operation 횟수를 T(n)이라고 합시다. 그러면 T(n)은 아래와 같이 정의됩니다.
$$ T(n) = \left\{\begin{array}{cc} 0 \quad (n = 1)
\\T(\left \lfloor n / 2 \right \rfloor) + T(\left \lceil n / 2 \right \rceil) + (n - 1) \quad (n > 1)
\end{array}\right. $$
길이가 1이면 비교 연산은 진행되지 않습니다. 길이가 1보다 크면 절반에서 비교가 일어난 횟수와 다른 절반에서 일어난 비교 횟수, 그리고 두 배열의 원소들을 보면서 진행하는 비교 횟수(최대 n - 1)까지 합쳐야 합니다.
n이 2의 제곱수인 경우, n > 1일 때의 식을 간단하게 2 * T(n / 2) + n이라 표현할 수 있습니다. 이 식을 풀어봅시다.
2 * T(n / 2) + n = 2 * {2 * T(n / 4) + n / 2} + n
= 4 * T(n / 4) + 2n = 4 * {2 * T(n / 8) + n / 4} + 2n
= 8 * T(n / 8) + 3n = 8 * {2 * T(n / 16) + n / 8} + 3n
...
= n * T(1) + (log n) * n (밑이 2인 log)
= n log n
따라서 병합 정렬의 시간 복잡도는 O(nlogn)입니다.
'개념 정리 > 알고리즘' 카테고리의 다른 글
| 퀵 정렬(Quick Sort) (with Lomuto) (0) | 2022.10.22 |
|---|---|
| 병합 정렬 그 두 번째 이야기(Merge Sort) (0) | 2022.10.21 |
| 분할 정복 기법(Divide & Conquer) (0) | 2022.10.17 |
| 재귀(Recursion) (0) | 2022.10.14 |
| Shell Sort (0) | 2022.09.13 |